網頁閒置過久,為了獲得最新資訊建議您重新整理頁面
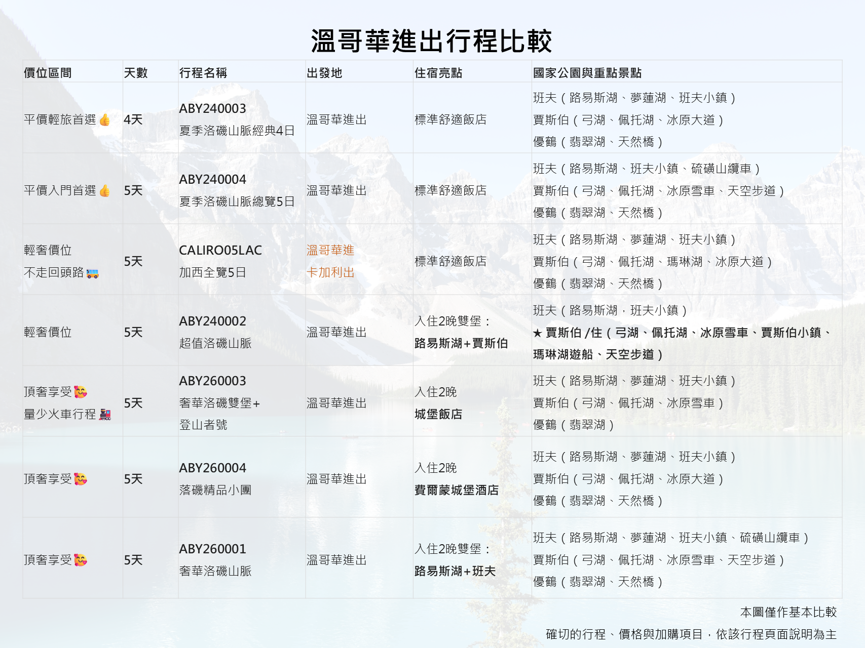
奢華洛磯雙堡登山者號 5 日 搭乘登山者號火車 體驗 2 晚城堡飯店、遊覽露易絲湖、夢蓮湖、乘坐冰原雪車
2026出團日期:
5 月
5/01、5/04、5/08、5/15、5/22、5/29
6 月
6/01、6/05、6/08、6/12、6/15、6/19、6/26
7 月
7/03、7/06、7/10、7/13、7/17、7/20、7/24、7/27、7/31
8 月
8/03、8/07、8/14、8/21、8/24、8/28
9 月
9/04、9/11、9/25、9/28
10 月
10/02、10/05、10/09
紅色出發日期雙堡為 RIMROCK+FAIRMONT LAKE LOUISE
搭乘著名的洛磯登山者號火車,開啟一場奢華且難忘的洛磯山脈之旅!您可選擇金楓艙或銀楓艙圓頂景觀車廂,360度飽覽壯麗山河美景。
旅程中,特別安排入住兩晚經典城堡飯店,體驗貴族般的尊榮住宿。專業華語導遊全程陪同,帶您深入探索露易絲湖、夢蓮湖、弓湖、鴉爪冰河、佩投湖等世界級美景。
更有機會搭乘哥倫比亞冰原雪車,漫步冰川天空步道,感受大自然的鬼斧神工。此外,行程涵蓋優鶴國家公園與冰川國家公園,讓您一次飽覽洛磯山脈的經典景點。全程四晚精選精品酒店住宿,讓您的旅程舒適無憂。
立即預訂,開啟專屬您的夢幻洛磯山脈之旅!
請至少提前1 小時抵達車站,車上服務由火車公司提供。車站地址: 1755 Cottrell St, Vancouver, BC V6A 2L8。
洛磯山登山者號火車(金楓級圓頂景觀車廂) (特別安排)
【搭乘金楓艙圓頂景觀車廂】 洛磯山登山者號有多條觀光路線,火車主要有2種型號的列車:金楓艙Gold Leaf、銀楓艙Silver Leaf。金楓艙Gold Leaf是擁有定制設計的雙層圓頂景觀窗的豪華車廂,寬敞的皮革躺椅 , 內置暖氣機 ,上層是座位舒適的觀景車廂,並配有服務人員隨時遞上果汁飲品;下層則是舒適豪華的餐車,提供精緻的點心和正餐。每節車廂3~4位服務人員 , 除了提供精緻貼心管家級服務外 , 還會沿途提醒講解重要景點 , 讓您不會錯過任何精采畫面。除了有全罩式透明圓頂外 , 車廂更設計了特別的戶外景觀台 , 讓您可以在旅途中到平台上 , 感受洛磯山脈新鮮的空氣 , 在那裡和來自世界各地的旅客分享交流獨特的旅行經驗 , 或恣意地按下快門捕捉沿途無邊的風情。讓旅客不僅能將洛磯山美景盡收眼底,更可以享受頂級列車的精緻服務與餐飲,這將是您旅行的全新體驗與一趟真正值得回憶的難忘旅程。
洛磯山登山者號火車(銀楓級圓頂景觀車廂) (特別安排)
【銀楓艙圓頂景觀車廂】 洛磯山登山者號有多條觀光路線,銀楓艙Silver Leaf。銀葉車廂為單層圓頂設計並配有大尺寸觀景窗,讓您在旅途中能一覽沿路美景。並配有舒適座椅及寬敞的足部空間,同時提供當地風味的餐點、各式軟性或酒精性飲料及各式小點供您選擇享用,車上配有專人解說沿途風景名勝及野外生態,配有戶外觀景平台。讓旅客不僅能將洛磯山美景盡收眼底,更可以享受頂級列車的精緻服務與餐飲,這將是您旅行的全新體驗與一趟真正值得回憶的難忘旅程。
火車上服務由Rocky Mountaineer 代表提供,洛磯山段導遊將提前與您聯繫確認當日下車時間。保證入住兩間城堡飯店,住宿順序視實際訂房狀況調整。
傑士伯國家公園Jasper national park
傑士伯國家公園是洛磯山脈國家公園中最大的國家公園,在這,除了壯麗的山脈和美麗的湖泊外,各種野生動物的數量加起來,比當地居民還多。說這裡是野生動物的天堂,一點也不為過。傑士伯國家公園擁有渾然天成的美景,卻沒有過度開發的商業氣息。使每年5-10月都有來自世界各地的遊客想要進入傑士伯國家公園一探究竟。也因此,傑士伯國家公園有全洛磯山脈國家公園中最搶手,最難訂,同時也是最昻貴的餐廳與飯店。
弓湖Bow Lake (下車參觀)
弓湖是加拿大亞伯達省西部的一個冰川湖,位於洛磯山脈的弓河,海拔高度為1,920米,湖泊面積為3.21平方公里。弓湖位於弓峰的南面,瓦普堤克山脈的東面,多洛米特山口的西面,可以通過班夫國家公園和賈斯珀國家公園之間的冰原公路到達。
鴉爪冰河Crowfoot Glacier (下車參觀)
鴉爪冰河前緣受地心引力影響而向外延展之爪狀冰河,因為和烏鴉腳爪相似,故名之。烏鴉爪冰是河冰原大道上百座冰河中最吸引人的景點之一。
佩投湖Peyto Lake (下車參觀)
座落在群山環抱之中,格外顯得翡翠般珍貴。湖水中含有冰河作用時的粉末,在陽光的折射下映照出碧綠的TIFFANY藍,是洛磯山脈的必去打卡點,也是最美麗的冰河湖之一。
※佩投湖需視路況,若天候不佳或其他因素關閉,將取消前往,不便之處敬請見諒。
露易絲湖Lake Louise (下車參觀)
1.9 公里的遊湖步道,可以從不同角度欣賞湖光山色,陽光也讓東方罌粟睜開眼睛,一抹抹艷橙色與湖山爭目光,令人宛如置身瑞士山中。
夢蓮湖Moraine Lake (下車參觀)
被譽為加拿大的國寶冰川湖,隨陽光照射呈現藍綠色,夢幻且而迷人。受喜愛的程度從曾經出現在加拿大紙鈔上就能可見一番。 ※夢蓮湖一般於每年的6月初~10月中開放,期間若遇大雪或天氣因素導致路面濕滑,會封閉道路,為了旅客安全將取消前往,不便之處敬請見諒。
冰川國家公園Glacier National Park
素有「洛磯山脈上的皇冠」美稱,崢嶸險峻的雪峰冰河,以及美不勝收的湖光山色的確像皇冠上珍珠一般炫麗耀目,絕不比知名的黃石國家公園或加拿大洛磯山脈遜色。
優鶴國家公園Yoho National Park
優鶴(YOHO)在克里族的語言中所代表的是驚奇與不可思議的意思。擁有加拿大最高的瀑布奇景、世界級的化石遺跡地和鬼斧神工的的天然地形景觀。
翡翠湖Emerald Lake (下車參觀)
被稱作「優鶴國家公園中的綠寶石」。在光影變化下,呈現不同的碧綠色猶如翡翠一般,因而命名。
甘露市品嚐蔘茶體驗 (特別安排)
甘露市的半沙漠乾燥型氣候是花旗蔘的樂土,在此隨處可見連綿不絕的蔘田,特別精選優質蔘廠增進大家對花旗蔘的了解 。(停留時間約一小時)
希望鎮Hope (下車參觀)
百年前淘金時期的美麗小鎮,也曾是電影「第一滴血」拍攝的地點,在此身歷其境感受電影拍攝場景並稍做休息,也是溫哥華地區前往洛磯山脈必經的休息站。

| 地點 | 時間 | 上車地址 |
|---|
| 地點 | 下車地址 |
加購項目:
自費餐食 含中餐*2;晚餐*1,NT$2,750、CAD$110
❶早於出發前45 天,收取每人$100 服務費;
❷出發前30 至45 日(含),收取總費用之50%;
❸出發前8 至29 日(含),收取總費用之75%;
❹出發前7 日內(含),收取全額費用。
❺FIFA 期間(6/5–7/10)出發:早於出發前60 天,收取每人$100 服務費;出發前46 至60 日(含),收取總費用之50%;出發前45 日內(含),收取全額費用。
❶本公司官方網站上所顯示之數字並非最終之確認人數,本公司有權視團體狀況於符合上述人數範圍內進行調整且恕不另行告知。
❷本行程未包含並建議每名旅客支付「當地導遊+當地司機」之小費,每人每日加幣$20。
❸行程景點、活動、食宿如自行放棄均無法退費或轉讓他人使用。
❹行程所示之飯店、景點、餐食等圖片為本公司自行拍攝或官方網站提供之檔案,實際情況以現場呈現為準,本公司網站所提供之圖片僅供參考。
❺有特殊餐食或需求者,請最少於出發前三工作天(不含國定假日)通知承辨人員,以便立即為您服務處理,並以實際回覆為準。
❻本公司不定期依據不同銷售通路、早鳥、企業同盟、異業合作等等因素進行行銷特惠活動,因此並不保證同團旅客售價皆相同一致,一切以您報名當時公告之售價及活動為主。
❼建議旅客自行購買旅遊保險。如因個人因素或自身健康狀況無法參團,相關費用將依取消政策辦理,敬請見諒。
❽本團保證入住兩間城堡飯店;惟因班夫城堡飯店訂房不易, 將視房況調整住宿順序, 敬請見諒。
❾本行程乃按一般旅遊狀況而定,本公司有權依特殊狀況而改變行程、價格或其他條件。
❿行程中如發生意外以導致傷亡或其他損失,當根據酒店、巴士、鐵路等營運機構所規定之條例,作為解決依據,概與本公司無涉。
➀行程飯店所使用之房型除行程特別載明或旅客特別需求,正常以提供各飯店之標準房型為主。
➁旅客需求一大床或二小床、高或低樓層、非邊間或連通房等等特殊需求,在不升等房型且不增加售價之前提下,且最終之情況需於飯店現場辦理入住時使得確認,尚祈鑒諒。
➂飯店一律提供基本房型(二人房型),旅客若選擇加床,統一型式以折疊床為主(即所謂行軍床),且基於美加地區因消防法規定,房型依法不得加床;若旅客需求三人或四人房型者,需另行詢價且需訂出後確認是否有房。
➃部分飯店基本房型不提供加床服務、無三人或四人房型 ,如旅客有上述需求,煩請事先向業務確認。
➄美加地區為提倡飯店,不再提供盥洗用品,因此建議您攜帶慣用之個人衛生盥洗用品與電器。
➅美加地區現行法規規定室內全面禁煙。入住飯店時,請勿在飯店房間內或室內場所吸煙,美加法規對室內吸煙的罰款嚴重,各家飯店對房間內(室內)吸煙者之罰金規定不同,最低金額200 美金(加幣)起。
➆行程所標示飯店等級以當地認證為準,部份設施、服務、環境可能與國際星等飯店有些微落差。如有須加強服務之處,可洽飯店服務人員或領隊、導遊協助。
➇團費未含飯店內各項迷你吧商品、有料(付費)電視、客房服務、自費設施等項目。另旅客若毀損、遺失飯店內之用品,本公司不負賠償之責任,旅客須自行負擔相關費用。
➈如遇景點之部份遊樂設施或展覽區域,因維修或其他因素而關閉之情形,旅客不得對於該關閉之遊樂設施或展覽項目請求權利。
➉本公司保留因當地氣候、交通、罷工、訂房狀況或其他因素而針對景點、餐食、住宿或其他行程內容進行前後順序調動之權利。
➊團體所使用之餐食與餐廳基本上以行程內容所標示為主,因此若有特殊餐食者(例如素食),菜色會較正常餐食少及簡單,建議旅客可備素食泡麵或罐頭以備不時之需。
➋如非因歸咎於旅行社之因素而取消行程,導致無法參與活動等之延伸之費用須由旅客自行負擔,請恕無法退費,建議您自行投保旅遊不便保險。